72
草牧产业
/col/col8314/index.html
市场动态
/col/col8319/index.html
当前位置:
首页
>
草牧产业
>
市场动态
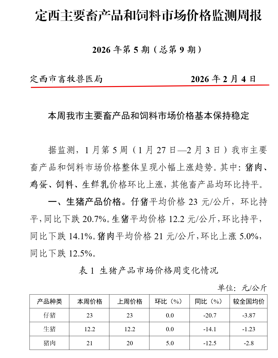
1月第5周我市主要畜产品和饲料市场价格基本保持稳定
发布时间:2026-02-05 10:57
来源: 市局畜牧渔业科
字号:[
大
中
小
]
视力保护色:
责任编辑:市畜牧兽医局管理员
分享到:
[
打印本页
|
关闭窗口
]